Op Amp Circuits, Gain, VCAs and boards

One of those simple electronic things that is useful: get some gain circuits going using op amps or optos or VCAs, for whatever you need to apply a gain stage or buffer to.

Dual attenuator/dual gain and buffer
Quad gain/buffer for old LFO circuit EFM LFO5A
Simple Quad Audio 210-Mixer
Small Op Amp Inverter PCB
Small Op Amp PCB that doesn't invert
Farm VCA--NPN based VCA
Quad inverting Op Amp with Offset
Quad Non-inverting Op Amp with Offset
SEM style Attenuverter
SMD non inverting gain PCB w jack
SMD inverter PCB w LED
"Vactrol Helper" buffer w/ offset

GainBrain Repair Buffer Board

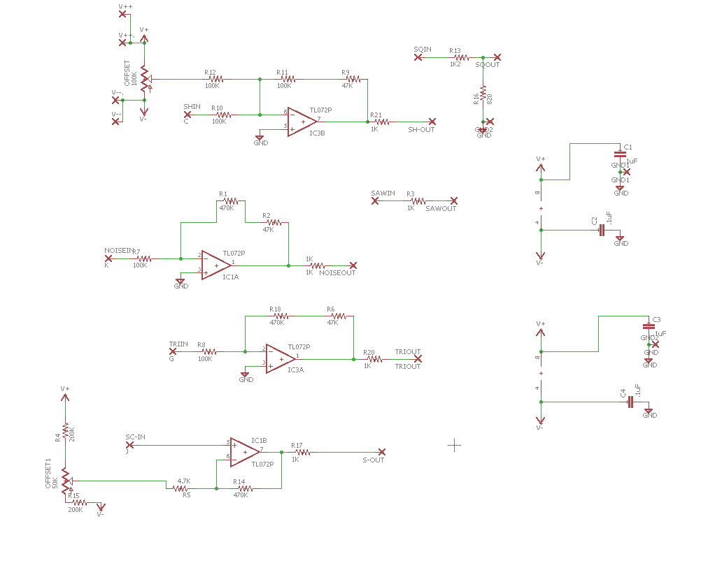
This started when I was trying to fix an old dynamics processor with 2 attenuator stages and 2 gain/buffer stages. A corroded trace short had blown the crap out of some of the adjacent input buffer circuitry. It was easier to just start over on the buffering vs. fixing a bunch of burned traces and desoldering parts....may be a useful board for other things as well.

Here is the schematic:


Board layout looks like this:


Files to download for this design:

  • Eagle schematic file is here.
  • Eagle BRD file for this is here.
  • I created gerbers and sent this off to EASYEDA in China to have some boards made.
  • If you want to make some of these yourself the gerber zip file is here.
  • I tried to make the board flexible, so it's hopefully useful for more than just this repair--if you know anything about simple op amp circuits, you can AC couple betweens stages, stick a pot in negative feedback to have adjustable gain, make the 2nd stage a give you more boost by changing resistors in feedback loop, etc. This board tested working for me.

    As audio electronics go, this is pretty easy stuff but for newbies here is a good youtube from afrotechmods about op amp gain etc., in fact IMO watch anything you can by afrotechmods, his tutorials are easy to follow, informative, and accurate.



    Go to Top of page

    EFM LFO5A BUFFER BOARD

    I needed an VCLFO for a studio a friend was building, so instead of just buying one (too easy right?) I dug out a really old LFO board I had lying around in my junkbox, from a now-defunct outfit called "Electronics for Musicians".

    EFM was an interesting outfit. I got a lot of synth kits back from them in the day (2005). You can read my memories and regrets about EFM in the blog post here.

    so anyway here I am 15+ years later and I still have a few unbuilt boards from EFM. LFO5A one of them. Time to put it to work.

    And if you ever followed EFM at all, the EFM LFO5A board has all the EFM issues: egregious chip frying trace errors, BOM is incorrect, outputs are all over the map as far as P/P voltages and so on.

    To correct all of the P/P output issues on the LFO5A board I downloaded this Dave Kendell mod schematic to correct, as part of the invaluable forum page for the LFO. (the original forum is gone, this is a copy)

    This is built for the LFO5A as a daughterboard but overall the design is generic and modular enough that I figure it can used for reasonable audio or DC gain up/gain down or buffering solutions as they come up.

    For this one here is the board:



    Here is the schematic:

    Files for download:

    OK, for EAGLE users:

  • Eagle board is here
  • UPDATE!It works! EFMLFO5A works great with the addition of this gain board. If the .000005% of the world's population who want to get some fabbed for yourself, gerber file is here
  • Using the board.....

    ....I had another project where I needed to use a few of the gain stages, so I modified a few resistor values, left about half the board unpopulated, slapped the board on with some 90 angle clips, and we were good to go.



    Go to Top of page

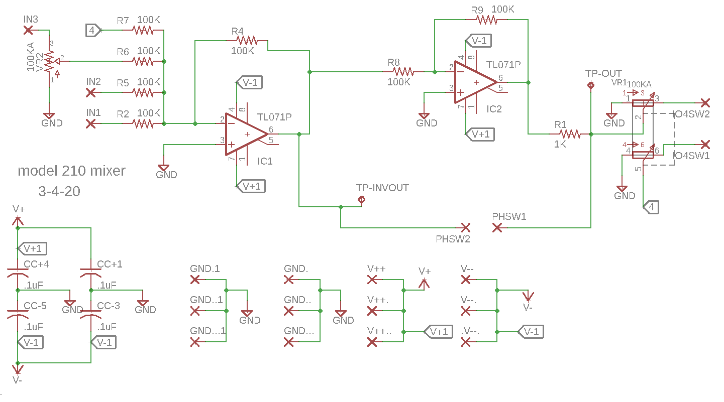
    Model 210 Mixer

    I was hired to build a custom mixer for a small installation (this was quite a while ago) and there were a few requirements: the mixer had to be small and have both fixed and variable outs on 2 jacks. the metal work required that there only be 5 ports (1/4 inch?) for the following: 4 inputs, 1 fixed output, one variable output. what to do? Here is what I came up with. The thing I remember being a tad tricky (for me anyway) is that port 4 is variable as input and adjustable output, and a dual pot was used since I could only fit 4 pots in a very limited space. I don't recall doing a PCB for this, it was all built on perf. Hand drawn schematic (?) is here. I lost this documentation for a very long time, having recently dug it up. Oh yeh the mixer used a pair of Burr Brown OP627's which cost a whole lot but were very nice.




    UPDATE! I have created a small PCB for this and it works. Here's the schematic:





    Here's the board:

    Finished module:

    downloads for your face!

  • Zip of Eagle files are here
  • Schematic, board and wiring PDF for this design is here


  • Go to Top of page

    Smallish OpAmp Inverter

    1001 uses? Small and flexible PCB I hope. unlike non inverting op amp gain stages, Inverting can be configured to reduce gain as well as increase within the closed loop, also quickee AC or DC mixer front end: put more 100K resistors in parallel with R1 and connect one side each to the inverting input "2" on the op amp. Then, put a second one of these PCB's in series to re-invert the inverted signal after the mixer stage and set overall gain.

    Hints about using this (and other designs like this): Overall gain for an inverter in this config is R2/R1. If you don't use the offset trimmer to set bias, be sure to ground the non inverting input somehow--for instance, jumper the hole for pin 2 of the unpopulated offset trimmer to GND.

    Here's the schematic:

    Here's the board:

  • Eagle files are here
  • schematic and board PDF for this design is here


  • Go to Top of page

    Smallish OpAmp--Non Inverting

    As a companion to the inverting tiny little op amp board above I present this one as well. Again 1001 uses? I had 5 of em made up in my first run of boards and they are almost all gone now. You can see this in action on my blog--the random vactrol. Good anywhere you need to throw a quickee little op amp gain stage and buffer.

    Hints about using this (and other designs like this): Overall gain for an inverter in this config is 1 + (R14/R5). To keep the offset values from screwing up your gain, use much smaller values (5K?) for the offset trimmer and its surrounding resistors vs. and R4 and R15, which I didn't do here. For instance I needed 5x gain so I used 100K for R5, 380K for R14, and then 1K for R4 and R15 with a 10K trimmer. Worked!

    I assume you know op amp basics, and by using jumpers you can create 1:1 buffers, change the output impedence and so on. Hopefully this board is of some use; I am already working on a better laid out version that also better allows AC coupling which I will post one of these days.

    Here's the schematic:

    Here's the board:

  • Eagle files are here
  • Gerber files ready to send off to your favorite PCB fab house are here.


  • Go to Top of page

    NPN/PNP based "Farm VCA"

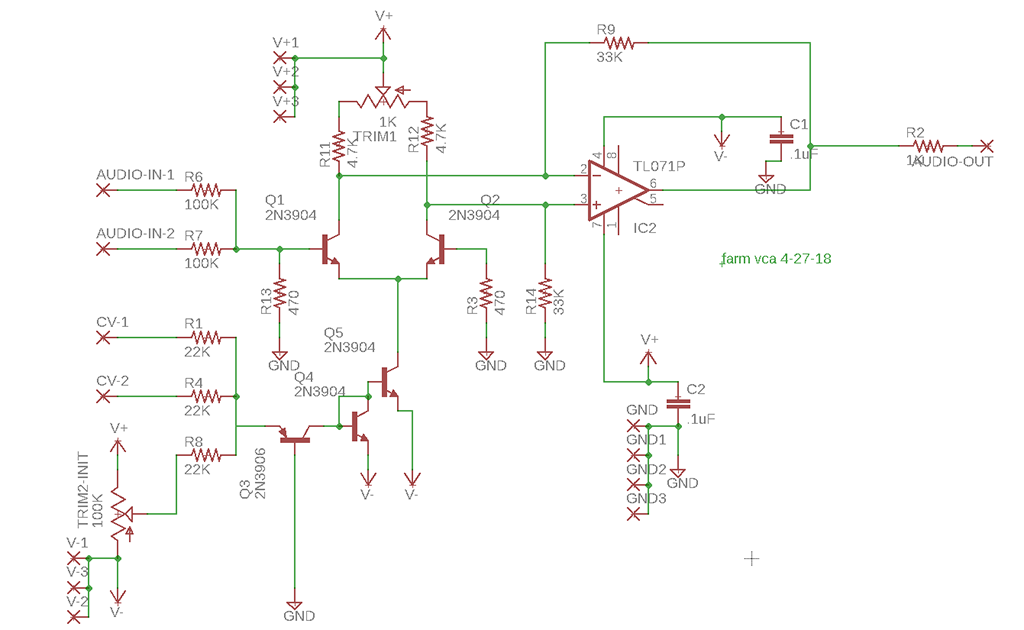
    I was crusing in webland--the electro-music forum and found a simple VCA, somewhat inexplicably called the FARM VCA--I can't read the designer's japanese webpage but looking at the schemo-- I wondered "why wouldn't this work"? The FarmVCA has my favorite design qualities: it's easy to understand how it functions, and it has low parts count.

    In a previous era I would have perf'd or breadboarded this design, but nowadays, it's so easy and cheap to fab boards I went Boeing 787 and just built the damn thing.

    Here's the schematic for the farmvca:

    Here's the board:

    Photo from first PCB run--no decoupling filter caps yet, etc., but good enough:

    NOTES ON THIS First of all this board fab Worked the first time. Go brooklyn dodgers!

    For the long tailed pair I am using 2N3904's that are VBe matched (as if I was using them in a Moog filter). I read that you need to match HFe gain as well but I didn't bother. For me, with my 50 something crappy hearing (i.e., years of torment from playing loud rock and roll) I can't hear any audible issues from not being more cautious about matching the NPN's for gain. The farm VCA seems to work well enough for DIY synth.

    I am guessing that R13 and R3 need to be 1% values, along with R14 and R9; I have no empirical evidence for this guess, but to me it seemed like getting a reasonable match on those components was going to help the performance of the FARMVCA's design so I put 1%ers in for those resistors.

    And of course the inevitable DIY question: Why bother with this at all? I have spent some effort on getting a 2164 dual VCA going, and probably need to redesign the board, because the version of Eagle is ancient, but right now, instead of spending a lot of time on PCB's I fabbed 15 years ago, I wanted to try something new. Above all the farm VCA design, with its PNP CV buffer and darlingtons, seemed rel old school to me, and I like that.

    Present plan is to have 3 of these VCA's sit in series with my now completed Serge Waveshaper, as mentioned I have tested this board and it seems to work: quiet, decent headroom, not any audible distortion, and so on. I'll post more about this fab project on my audiodiwhy blog.

  • Eagle files are here
  • Gerber files ready to send off to your favorite PCB fab house are here. This design has been fabbed and for me it tests working.
  • PDF of board and schemo are here and here


  • Go to Top of page

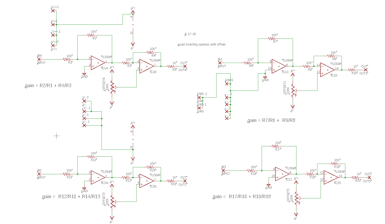
    4 gain stages with DC offset; Inverting Op Amps

    I wanted to come up with a simple circuit board to buffer four incoming audio or CV signals and have an easy way to set a DC offset for each one. My goal is to set this bias offset via a trimmer or a pot. This is useful for instance if you're pushing an AC signal through a CMOS switcher like a 4066. In this case, you can't have the signal go outside the boundaries of the V-- and V++ rails feeding the cmos chip, so gaining the signal up or down, and providing a DC offset to say +2.5V relative to ground, is essential. But how to do this with not many parts and with minimal drain on your power supply?

    OK I came up with this. Not rocket science! How to use op amp vids, tutorials, and so on, are all over the internet, and I just applied that to this board.

    Here's the board:

    Here's the schematic:

    You can get a zip of the eagle files here and a PDF of suggested wiring, the board, and schematic here.

    Also read about this on my blog page here. Another variation uses the 2 quad op amps to produce 2 independent gain stages, each with voltage control over the bias offset. Just a matter of wiring it up differently. Read about it on my blog here; MP3 examples of this sounds like (again more details on the blog) are here.



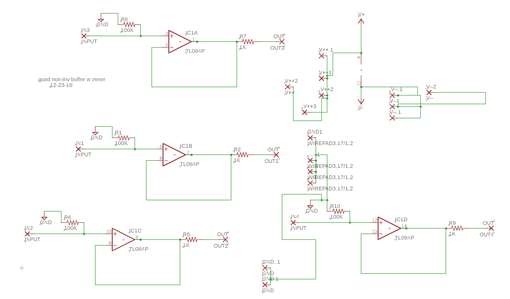
    Quad Non Inverting Op Amp Board

    Here's a very simple quad board to use for TL084 circuits and whatnot. Not much to say here...this is about as easy as it gets. I have used this already in the 4051 switch project--this board worked without fixes, although I did add some Zeners, see the post. Remember that when using non inverting op amps in this configuration, you can only get 1x or greater amplification; you need to use voltage dividers at output, for instance, to cut the gain below 100%.







    Zip of eagle files are here.



    Go to Top of page

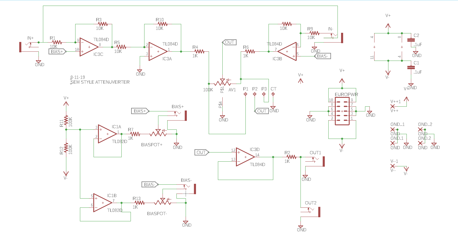
    SEM style Attenuverter

    One synth guy I know says every board he designs has to have an attenuverter because every synth module nowadays has one. Well, maybe, but regardless, he's my take.

    I use a Center tap pot, much as Oberhiem uses on its original SEM modules.

    There is a lot more info about this on my blog post about this: here.

    Here's the board:

    Here's the schematic:

    You can get a BOM for the attenuverter here.

    Eagle and FPE files are here

    The daughterboard for the CTPot (explained here) in Eagle format is here.

    This is a skiff board--so no wiring needed!



    Go to Top of page

    SMT based non inverting gain (with Jack)

    Getting into SMT a bit...

    read the post about getting started here.

    I tool up etc. to fab on my bench with itty bitty parts.

    SMT DIY isn't as hard to pull off as I thought and saves a lot of space, I will do more with it.

    One of the first things I did was redo a PCB I have used a lot, a single op amp hooked up to a jack.I have mostly used this when I need a buffer and/or gain and I forgot to bake it into a PCB.

    Because the jack is baked into the PCB I can mount it up to the front panel easily.

    Here's PCB in action almost:

    Here's the board:

    Here's the schematic:

    You can get a BOM for PCB here.

    Zip of Eagle files (scm, brd) are here

    I had an immediate use for this, to buffer an octave switcher. You can see this in action in the blog post here.

    Many ways to configure this; to make this unity gain for instance, jump R4 and omit R1.



    Go to Top of page

    SMT based inverting dual stage op amp PCB with LED



    Continuing the design of small SMD helper boards--read more about getting started with SMT here--here's another small PCB designed to drop a LED into your DIY module if you originally forgot top include it. This works fine with a 2 color bipolar LED; if you that, positive DC should be one color and negative another.

    Here's PCB in action; used this to add an LED to an ancient ADSR I built many years ago:

    Here's the board:

    Here's the schematic:

    Zip of Eagle files (scm, brd) are here

    Zip of PDFs of the board and schem are here



    Go to Top of page

    Buffer and Offset for Vactrol-"Vactrol Helper"



    Sometimes you just want to jam a vactrol somewhere right? Nice to have a way to buffer, amplify, and/or create a bias offset for these silly parts. I fabbed up this small "helper board" to do this. Simple--it's a single stage op amp with a few components thrown in you can use to set current gain for the vac, room for a trimmer to set a bias offset, and a place to throw in a coupling cap for input if you need that (otherwise jumper it).

    Here's the board:

    Here's the schematic:

    Zip of Eagle files (scm, brd) are here

    PDF of the board and schem with a very quick wiring diagram is here



    Go to Top of page